【Mini-F021-OB 开发板测评】简介、工程测试
本文介绍了 MiniBoard-OB (MM32F0121C6P) 开发板,以及开发环境搭建、工程测试流程等。
1 简介
介绍了开发板和主控 MCU。
MiniBoard-OB (MM32F0121C6P)

板载主控:MM32F0121C6P
- - 32bit Arm Cortex-M0
- - 64KB Flash, 8KB SRAM
- - LQFP48
板载资源:
- - MM32LINK-OB V1.0 仿真器
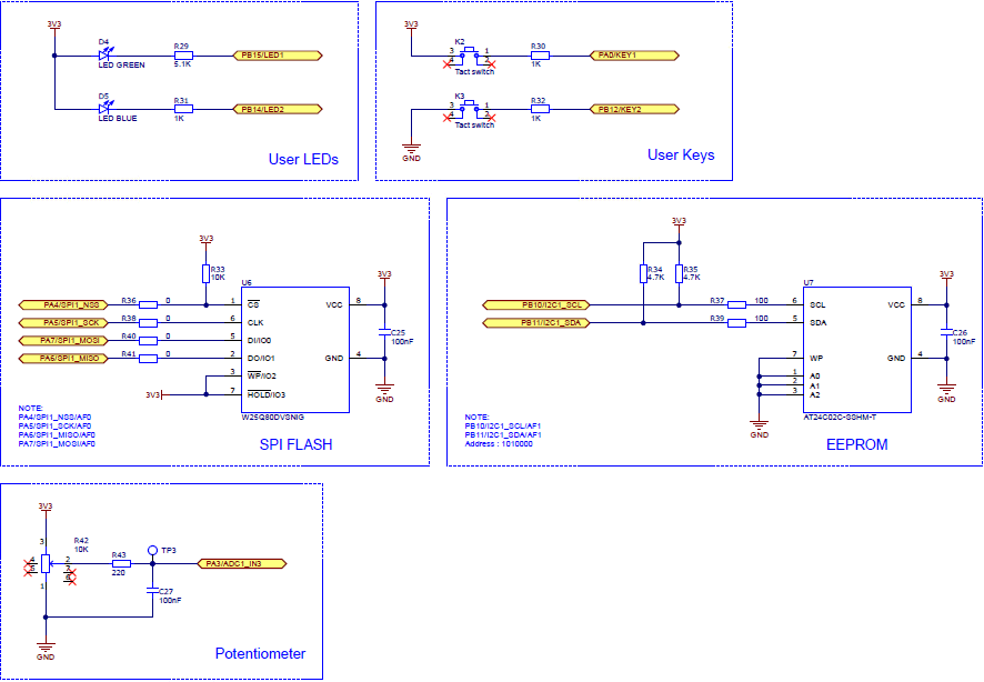
- - 2 个用户LED
- - 2 个用户按键
- - 1 个复位按键
- - 1 个可调电位器
- - 8M SPI FLASH
- - 2K EEPROM
板载接口:
- - 1 x USB Type-C (USB-DBG)
- - MM32F0121C6P 全引脚拓展连接器
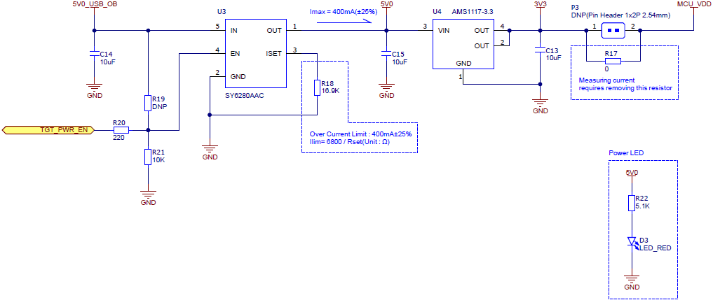
供电方式:
- - USB TYPE-C
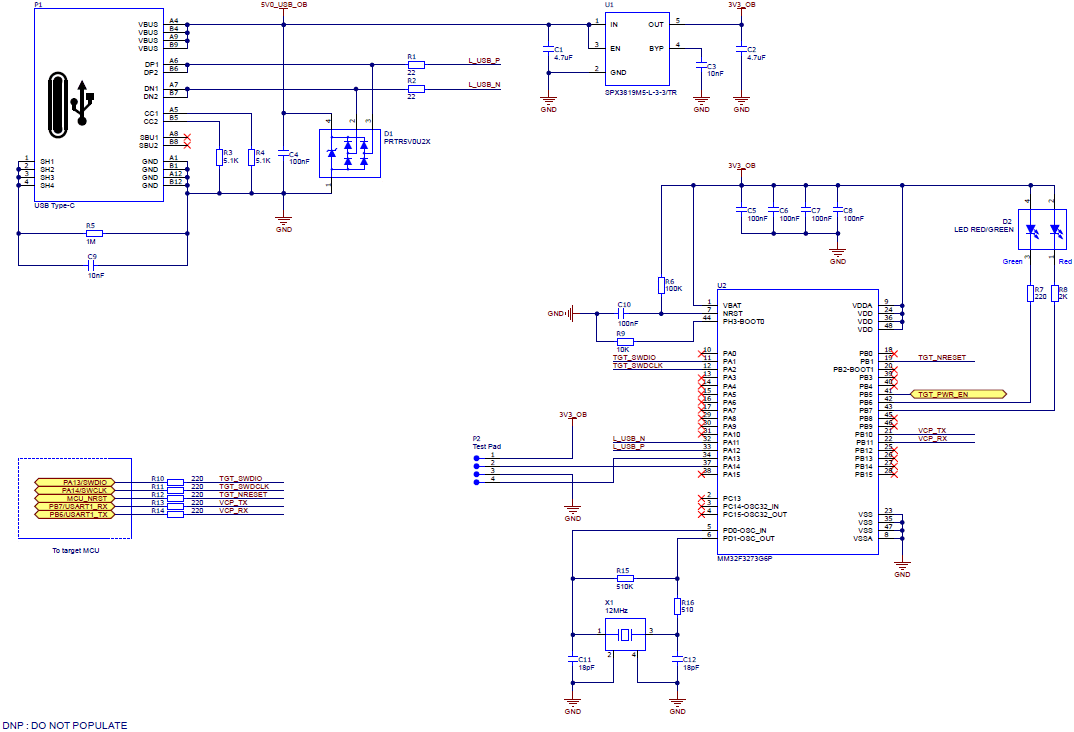
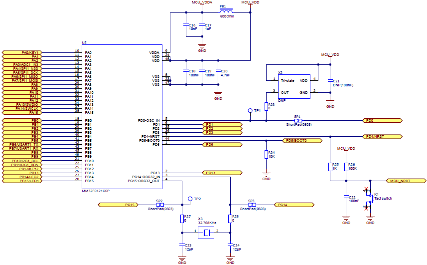
原理图
系统框图

调试

MCU

外设

Power

Pins

上电
用 Type-C 转 USB 数据线连接开发板与电脑,系统运行预装载程序,即 LED 呼吸灯

主控 MCU
使用高性能 Arm® Cortex-M0 为内核的 32 位微控制器 MM32F0120 ,最高工作频率可达 72MHz,内置高速存储器,丰富的增强型 I/O 端口和多种外设。

特点
- - 64KB Flash,8KB SRAM
- - 1个12 位的ADC和1 个比较器
- - 1 个 CSM 通用串行模块、1 个 16 位高级定时器、1 个16 位通用定时器、3 个16 位基本定时器和 1 个实时时钟(RTC)模块
- - 3 个 USART 接口、1 个 SPI 接口和 1 个 I2C 接口。
- - 工作电压为 2.2V ~ 5.5V,
- - 工作温度范围:-40°C ~ 85°C
- - 提供 LQFP48、LQFP32 、QFN32 和 QFN20 封装形式。
应用
- - 手持设备
- - 节点控制
- - 屏显控制
- - 电动玩具
- - 电源管理
- - 马达控制
- - 无线快充
- - 协议转换
- - 家电类应用
2 开发环境
1.下载并安装 Keil MDK IDE 软件;
2.下载并安装最新的 MM32_KEIL_Pack 设备包。
3 工程测试
由开发板原理图可知

板载的两个用户 LED1 和 LED2 分别对应 GPIO 引脚 PB15 和 PB14,且为低电平点亮。
代码
#define _MAIN_C_
#include "platform.h"
#include "gpio_led_toggle.h"
#include "main.h"
int main(void)
{
PLATFORM_Init();
GPIO_LED_Toggle_Sample();
while (1)
{
}
}打开函数 GPIO_LED_Toggle_Sample() 的定义
void GPIO_LED_Toggle_Sample(void)
{
printf("\r\nTest %s", __FUNCTION__);
GPIO_Configure();
while (1)
{
GPIO_IO_Toggle(GPIOB, GPIO_Pin_14);
GPIO_IO_Toggle(GPIOB, GPIO_Pin_15);
PLATFORM_DelayMS(100);
}
}将目标引脚输入 GPIO_IO_Toggle() 函数即可。
效果
板载 LED 闪烁

4 总结
本文对 灵动Mini-F021-OB开发板 进行了介绍,搭建了软件开发环境,展示了程序编写、工程构建和固件烧录等流程,为广大电子爱好者和开发者提供参考。

开源社区
