在ICEasy的五月申请测评活动中,我申请到了弈安云200万像素小黄人板

它的主控是来自湖南国科微电子的GK7205V200(据说可以和某被霉制裁的3516ev200可以直接换着用)
在商城的简介我们可以看到它的功能参数(懒得搜的小伙伴,我帮你把链接放下面了)


https://www.iceasy.com/supply/detail/1754396940605026307
单看这些信息可以知道这是一款面向安防监控方向的监控摄像头模组,有网络接口就可以实现联网监控,也可以通过本地录像机留存
详情页的用户手册是其产品规格书,注明了设备特点,参数,接口和尺寸等
有了这写就可以愉快的购买所需要的配件了
因为测评模组是裸板,配件需自己购买,所以我把我购买的配件信息和链接重点和大家分享一下
首先是肯定是需要镜头来保护脆弱的coms

尺寸标注只说明了座子孔距20mm

在iceasy用户交流群里得到了热心老哥的帮助,某宝用券7.9拿下了3m 4mm焦距的镜头加底座

https://m.tb.cn/h.gkrTBiXp2aEYBaS?tk=jBIY33ObExl CZ0012
这些参数看着硬件和使用需求是否满足进行选择就可以了,不同应用场景焦距选择不同
买完之后想起来模组有icut接口,想着买都买了,该有的不能省,于是并嘻嘻用券4.49入手icut底座

https://mobile.yangkeduo.com/goods1.html?ps=5ADOifUmnQ
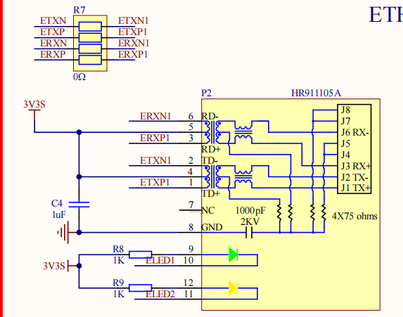
网络接口也是必须的

大家要是有RJ45母座的话,画个板子引出引脚用1.25的端子线连接就行,没有的话买一个监控尾线改下线序,记得让商家送个和上面母座匹配的端子

因为我有一个沁恒的板子,板载的rj45单独引出了引脚


所以我没买,使用方法附在附件里了,b站视频也有介绍,剩下的配件大家可以按需购买,
有问题的小伙伴可以私聊小易或者小c拉大家进交流群哦

开源社区
