1.免费申领链接: https://www.iceasy.com/supply/sample/add/1682236456540176385
FTHR-G001申领还是很快的,需注册,申请之后需写一篇分享和bilibili视频
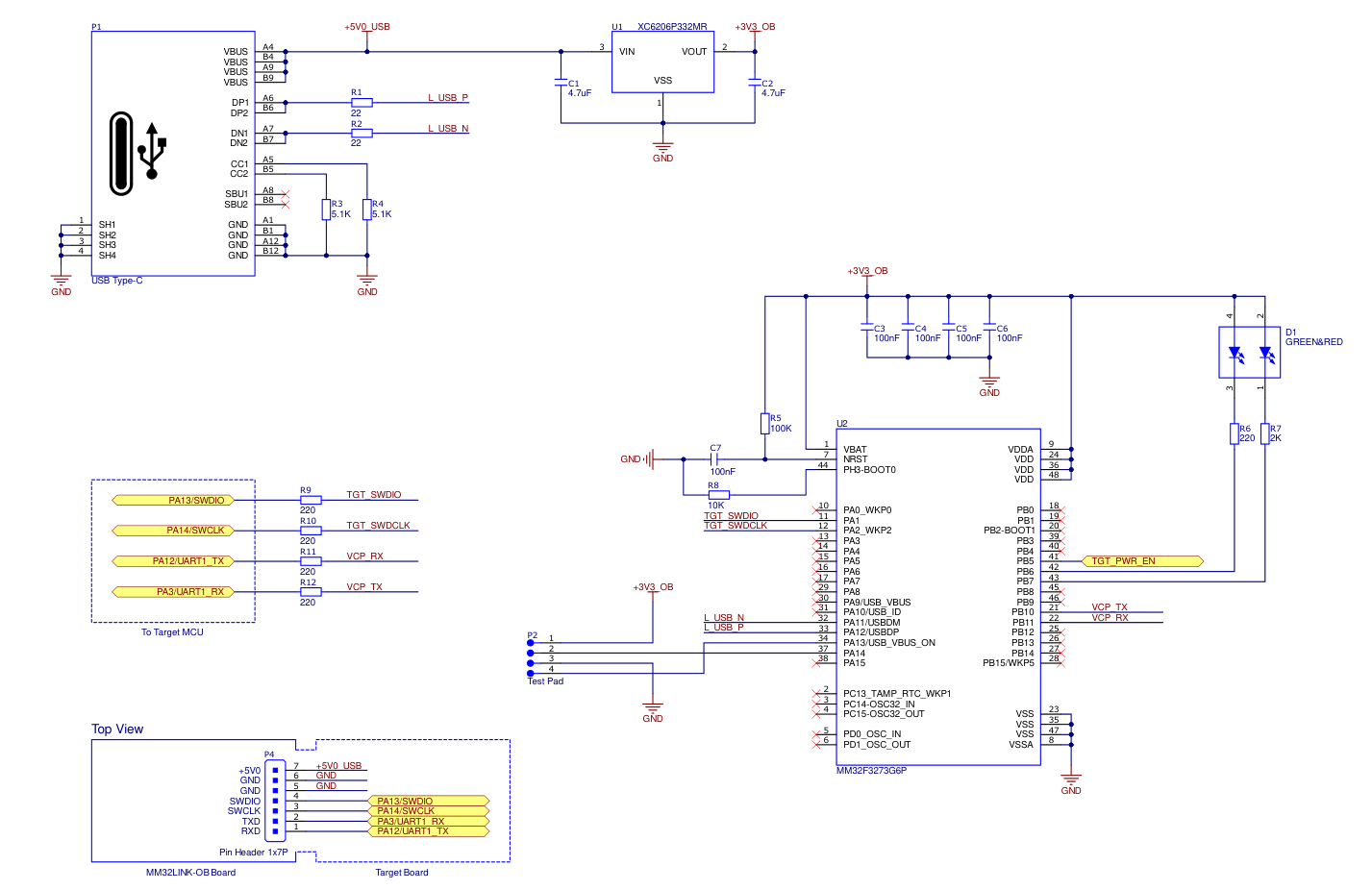
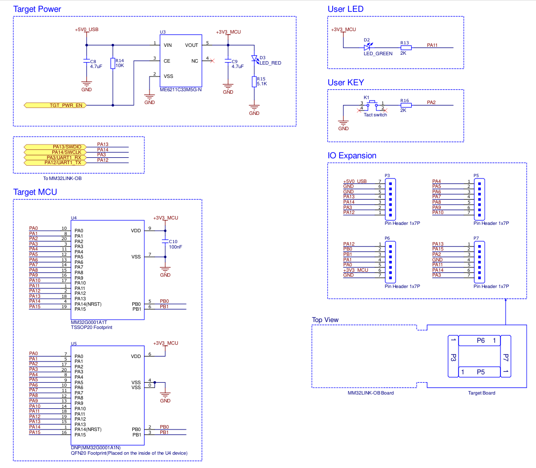
配备DAP下载,有按键和灯,送了排针,两组io能用的18个略少。其他的外设板子上就不多咯,具体参看最下方原理图
有需要可以申请其他样片
2. 口碑分享链接:https://www.iceasy.com/review/add?token=71f8777e-ed00-455d-92b3-7d45e72bf1da
象征性贴一下,毕竟能看到肯定已经在口碑分享页面啦
3.点灯教程链接: 图文https://blog.csdn.net/ic2121/article/details/134519806
其实网上搜FTHR-G001就会有好多点灯教程,不过应用的实例肯定没有51 32那么多,学习的话还是建议买这些板子练,资料更全面
4.点灯所需资料:
keil包-> https://www.mindmotion.com.cn/support/software/keil_pack
手册例程-> https://www.mindmotion.com.cn/products/mm32mcu/value_line/mm32g_value/mm32g0001/
5.原理图及代码需修改部分:
keil点灯例程下载后路径如下: \ice_g0001\LibSamples_MM32G0001_V2.1.5\LibSamples_MM32G0001_V2.1.5\Samples\LibSamples\GPIO\GPIO_LED_Toggle\MDK-ARM\GPIO_LED_Toggle.uvprojx
灯是gpioApin11,修改gpio_led_toggle.文件里的 GPIO configure和GPIO_LED_Toggle_Sample函数的引脚即可,延时可改可不改





