【MM32EVBL0136开发板测评】简介、上电测试
MM32EVB-L0136 属于MM32 EVBoard 系列开发板,配合 ARM Keil/IAR 集成开发环境,构成灵动 MM32 Cortex-M0+ MCU 完整的开发生态。该开发板为基于Cortex-M0+ 的开发板,支持 MM32L0130 MCU.


主要特点
- 支持MindMotion MM32 Cortex-M 系列MCU 开发评估
- 支持Keil uVision v5.0/IAR EWARM v7.80 以上的集成开发环境
- 开发板MCU 供电电源基于3.3V 电压设计
- 支持高达4KV EFT 抗干扰能力
- 支持SWD 调试接口
- 目标MCU USB 接口供电
- 5-按键
- 4-LED
- 2-UART 连接器
- 1-USB 连接器
- 1-8Mbit 的SPI Flash 存储器
- 1-2048bit 的I2C 存储器
- 4-引脚功能选择开关
- 1-3.5mm 耳机插座,用于I2S L/R 音频输出
- 1-无源扬声器
- 1-3 模拟输入电位器
- 1-板载段码LCD 屏
- 全贴片工艺设计
原理图
MCU
开发板使用 MM32L0136C7P 低功耗芯片作为主控 MCU,

该芯片的特点如下:
使用高性能的 Arm® Cortex-M0+ 的 32 位微控制器,最高工作频率可达 48MHz,内置高速存储器,丰富的增强型 I/O 端口和多种外设。
- 64KB Flash,8KB SRAM
- 内置段码式液晶驱动 SLCD,可驱动 8x36 或 4x40 个段码,支持 COM 和 SEG 引脚重映射,占空比、偏压、帧率和对比度等灵活可调,内置电荷泵可实现在电压下降时依然保持液晶屏清晰
- 3 个 UART 接口(包含1个LPUART接口)、2 个 SPI 接口、2 个 I2S 接口、1 个 I2C 接口
- 1 个红外信号调制模块 IRM,支持 ASK、PSK 或 FSK 调制
- 5 通道 DMA
- 5 个 16 位定时器
- 硬件日历 RTC
- 1 个 12 位 SAR ADC,配置 15 个外部通道,转换速率可达 1MSPS
- 1 个低功耗比较器
- 工作电压为 1.8V - 5.5V
- 支持的温度范围为 -40℃ - 85 ℃
- 多种省电工作模式支持低功耗应用的需求
- 待机(Standby)模式下功耗可低至 300nA
- 关机(Shutdown)模式下功耗可低至 100nA
- 提供 LQFP64 和 LQFP48 封装

详见:灵动微 .
LCD
LCD 屏幕引脚映射如下图所示

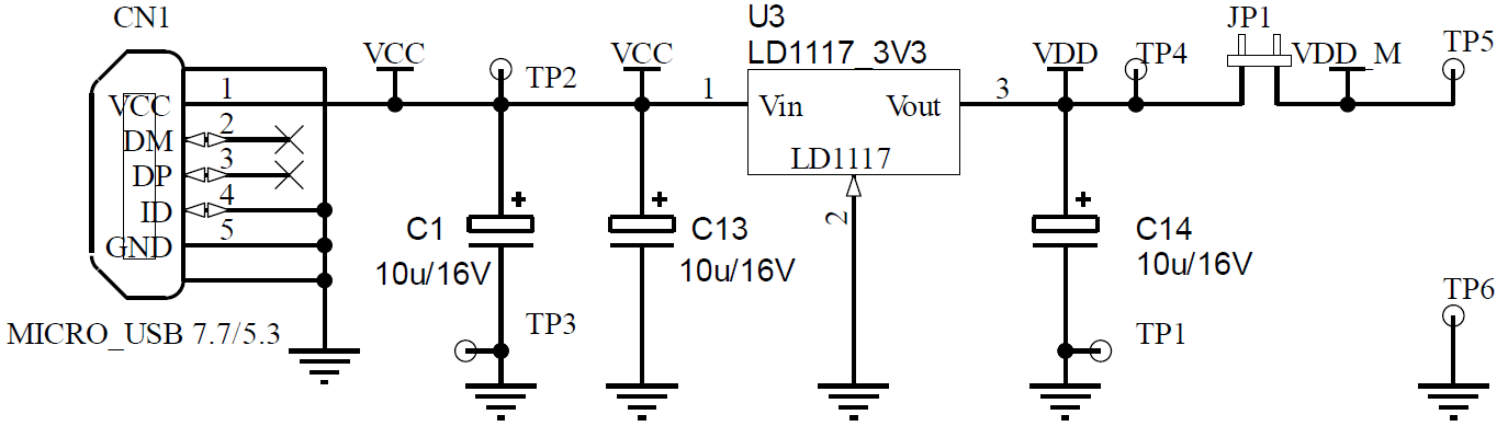
供电
Micro-USB 接 5V 电源,经过电容滤波,LD1117 将输入 5V 电压降低并稳压输出 3.3V 为 MCU 供电。

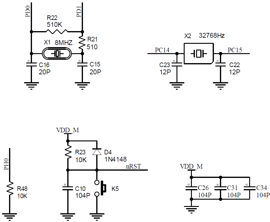
晶振电路
无源晶振有 2 个引脚,需要借助于外部的时钟电路 (接到主 IC 内部的振荡电路) 才能产生振荡信号,自身无法振荡。两个外接电容能够微调晶振产生的时钟频率,且外接电容需要与晶振自身电容匹配。
板载两块晶振,分别是 8MHZ 高速晶振和 32.768kHz 低速晶振。

低速晶振 32.768kHz 连接 LSE(low-speed external clock signal),最终到达RTC(real-time clock)。对于掉电后不需要记录系统时间的电路板,可舍去低速晶振。
高速晶振 8MHz 连接HSE(high-speed external clock signal),最终到达SYSCLK(system clock)。SYSCLK 是系统时钟,为芯片内部各大模块的运转提供动力,不可缺少。高速晶振 8MHz 作为系统时钟的来源,可以由芯片内部的 HSI-RC 时钟源或芯片外部的独立时钟源提供。但是由于芯片内部的 HSI-RC 时钟源不够精准,通常采用外部独立时钟源作为系统时钟。
按键和 LED
从按键的原理图可知,按键在没有被按下的时候,GPIO 引脚的输入状态为低电平 (按键所在的电路不通,引脚接地),当按键按下时, GPIO 引脚的输入状态为高电平 (按键所在的电路导通,引脚接到电源)。
LED 为低电平点亮,LED正极连接电源高电平,LED负极连接 GPIO 引脚。
只要我们检测引脚的输入电平,即可判断按键是否被按下。控制 GPIO 输出电平即可控制相应的 LED 亮灭。

UART
UART (Universal Asynchronous Receiver Transmitter:通用异步收发器) 协议,将由计算机内部传送过来的并行数据转换为输出的串行数据流。将计算机外部来的串行数据转换为字节,供计算机内部使用并行数据的器件使用。在输出的串行数据流中加入奇偶校验位,并对从外部接收的数据流进行奇偶校验。在输出数据流中加入启停标记,并从接收数据流中删除启停标记。
板载两个 UART 通信接口,电路如下

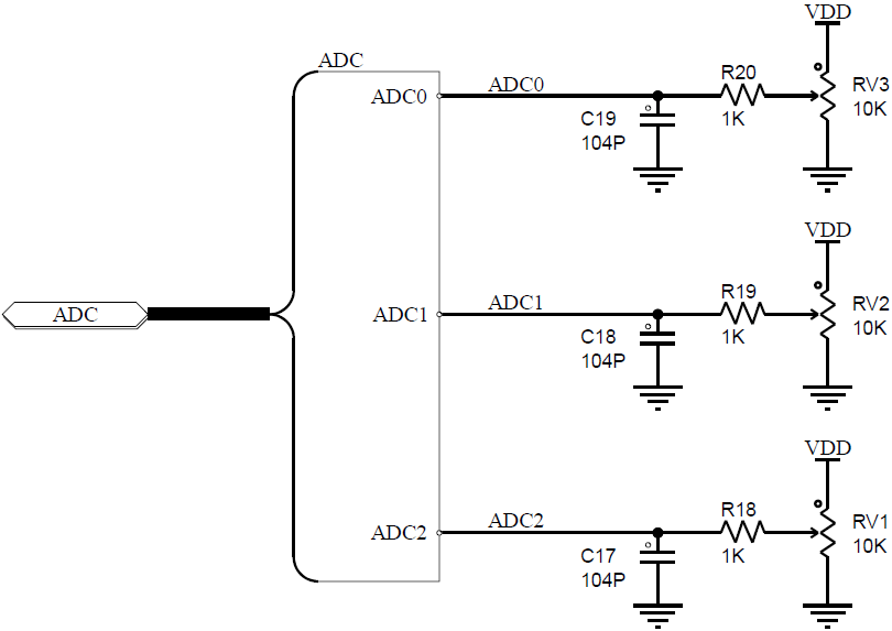
ADC
ADC(Analog-to-Digital Converter, 模数转换器)主要用于将连续传输的模拟信号转换为数字信号,便于数字系统(如中央处理器CPU、微控制器MCU等)对传输信息进行快速处理和分析。

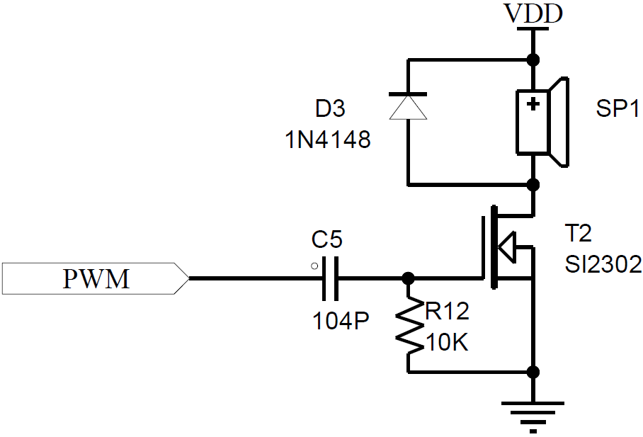
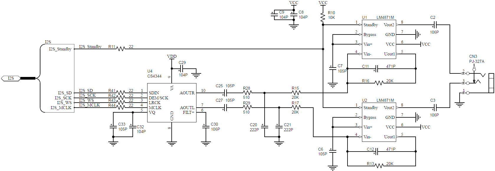
PWM Speaker
PWM(Pulse Width Modulation, 脉冲宽度调制)是利用微处理器的数字输出来对模拟电路进行控制的一种非常有效的技术,广泛应用在从测量、通信到功率控制与变换的许多领域中。
开发板使用 PWM 调制输出信号,进而控制无源扬声器的振荡频率,从而产生不同的声音。

IIC
IIC (Inter-Integrated Circuit) 总线是一种由 PHILIPS 公司开发的两线式串行总线,用于连接微控制器及其外围设备。IIC 总线用两条线 (SDA 和 SCL) 在总线和装置之间传递信息,在微控制器和外部设备之间进行串行通讯或在主设备和从设备之间的双向数据传送。IIC 是 OD 输出的,大部分 IIC 都是2线的(时钟和数据),一般用来传输控制信号。

IIS
IIS(Inter-IC Sound Bus)是 PHILIPS 公司为数字音频设备之间的音频数据传输而制定的一种总线标准。IIS 有3个主要信号:
- 串行时钟 SCLK,又称位时钟,即对应数字音频的每一位数据,SCLK有 1 个脉冲。
- 帧时钟 LRCK,用于切换左右声道的数据。LRCK为 1 表示正在传输的是左声道的数据,为 0 则表示正在传输的是右声道的数据。
- 串行数据 SDATA,就是用二进制补码表示的音频数据。
- 有时为了使系统间能够更好地同步,还需要另外传输一个信号 MCLK,称为主时钟,也叫系统时钟(Sys Clock)。

IRDA
IrDA(Infrared Data Association)通信是一种基于红外线的无线通信技术,用于在短距离内传输数据。它最初由IrDA 协会制定,用于在电子设备之间进行数据传输,如手机、电脑、打印机等。

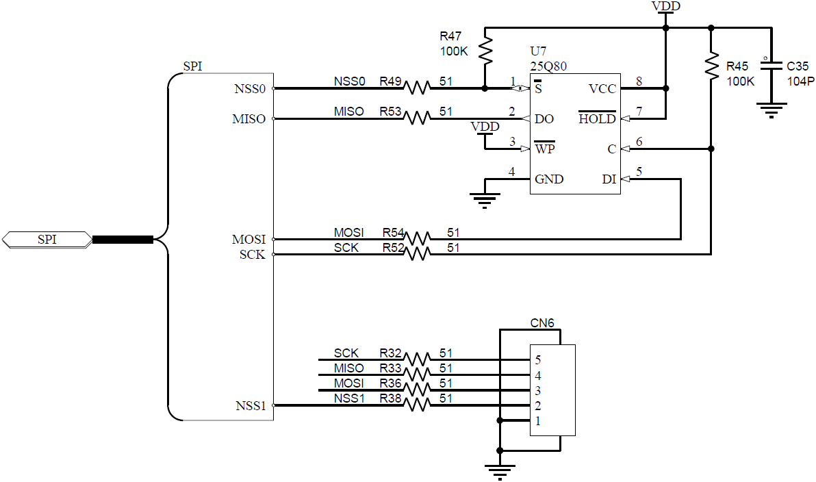
SPI
SPI (Serial Peripheral Interface:串行外设接口) 是 Motorola 首先在其 MC68HCXX 系列处理器上定义的。
SPI接口主要应用在 EEPROM, FLASH, 实时时钟, AD转换器,还有数字信号处理器和数字信号解码器之间。
SPI接口是以主从方式工作的,这种模式通常有一个主器件和一个或多个从器件,其接口包括以下四种信号:
(1)MOSI – 主器件数据输出,从器件数据输入;
(2)MISO – 主器件数据输入,从器件数据输出;
(3)SCLK – 时钟信号,由主器件产生;
(4)NSS – 从器件使能信号,由主器件控制。

参考:zhihu, CSDN, 野火, .
器件布局

上电测试
上电首先触发芯片和开发板自检,
蜂鸣器 “滴” 两声,右侧三个 LED: LD2、LD3、LD4 循环点亮;
LCD屏上电显示所有字符,之后上下两部分循环滚动显示 MM32 L0130 字样;
按键 1 控制 LCD 显示模式,可在滚动字幕、时钟、ADC1、ADC2、ADC3 之间切换;
按键 2 控制 LCD 数字增加;
按键 3 控制三个 LED 的亮灭;
按键 4 控制播放音乐——猪八戒之歌。
