硬件设计
- 芯片性能与资源:采用 ARM Cortex-M0 内核,主频高达 72MHz,运算能力能够满足一般的嵌入式应用需求。配备 64KB 的闪存和 8KB 的 SRAM,为程序存储和数据处理提供了足够的空间。
- 接口丰富度:拥有丰富的通用输入输出引脚(GPIO),可灵活连接各类外部设备,如传感器、执行器等。同时具备 UART、SPI、I2C 等常用通信接口,方便与其他设备进行数据交互,如与上位机通信、连接显示屏或扩展其他功能模块。
- 板载外设:板载了 LED 指示灯和按键等基本外设,方便用户进行调试和测试,直观地观察程序运行状态和进行简单的输入操作。
软件开发
- 开发环境支持:支持主流的开发工具,如 Keil、IAR 等,这些工具提供了丰富的调试功能和便捷的代码编写、编译环境,降低了开发难度。
- 软件资源丰富度:灵动微电子提供了丰富的软件开发文档和示例代码,涵盖了基本的外设操作、通信协议实现等,开发者可以快速上手并进行二次开发。
- 操作系统适配性:能够适配多种实时操作系统,如 RT-Thread、FreeRTOS 等,方便用户进行多任务处理和资源管理,提高系统的稳定性和可靠性。
功能测试
- 基本接口测试:对 GPIO、UART、SPI、I2C 等接口进行了测试,结果表明这些接口工作正常,能够稳定地与外部设备进行通信,数据传输准确无误。
- 外设功能测试:通过编写程序对板载的 LED 指示灯和按键进行控制和检测,响应迅速,功能正常,能够满足基本的交互需求。
- 中断功能测试:设置不同的中断源和中断优先级,开发板能够及时响应外部中断事件,并正确执行相应的中断服务程序,确保系统在实时性要求较高的场景下能够正常工作。
功耗与稳定性
- 功耗情况:在正常工作模式下,该开发板的功耗相对较低,适合于对功耗要求较高的应用场景,如电池供电的设备等。
- 稳定性表现:在长时间的测试过程中,开发板运行稳定,未出现死机、重启等异常现象,能够在不同的工作环境下稳定运行,满足工业级应用的稳定性要求。
性价比
- 价格优势:与市场上同类型的开发板相比,MM32F0121C6P 开发板具有一定的价格优势,价格相对较低。
- 功能与价格比:虽然价格实惠,但该开发板的功能并不逊色,能够满足大多数中低端嵌入式应用的需求,具有较高的性价比。
开发板提供了很多示例代码,十分方便新手小白上手
首先我们到 这个网址下载keil5的支持包
https://www.mindmotion.com.cn/support/software/keil_pack/

然后再到这个网址 就能找到开发板的示例代码和原理图还有pcb文件
https://www.mindmotion.com.cn/development_tools/info.aspx?itemid=4845

官网提供的示例代码非常全,稍微做修改就能直接使用
包括GPIO,RCC,TIM,I2C,ISP等等非常常用的外设,点开用keil5就能直接编辑



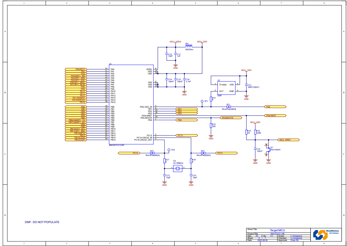
原理图也非常详细,包括上面的下载器和下载电路都有丰富的原理图,非常方便上位机代码和软件的开发

灵动微电子为开发板提供了详细的技术手册和开发指南,内容涵盖了硬件规格、软件环境搭建、示例程序解析等方面。文档结构清晰,语言简洁明了,开发板外设丰富,并且原理图很清晰,板子功能丰富,与stm32有很多相似地方,很方便上手,官方还定期发布更新和维护通知,确保开发板的持续稳定性和兼容性。


期待大家可以在iceasy商城和上海灵动微电子的支持下不断把自己的想法实现,制作出各种各样种类丰富的产品,可以在iceasy商城免费样品的支持和论坛各种技术大佬的分享,经验交流中不断学习,不断提升自我,用户可以在社区中交流经验、提出问题并获得帮助。

开源社区
